
12月土拍又双叒叕有地块上新了!
近日,贵港市公共交易资源中心又挂出了5宗商、住用地的挂牌公告,一起来看看位置都在哪!
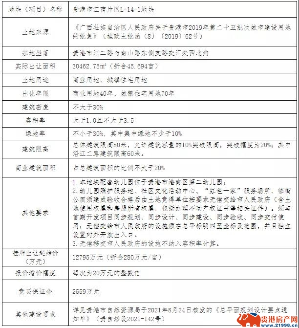
位置示意图,以实际为准
该地块位于港南区江二路与南山路东侧支路交汇处西北角,地块数据指标上与上次挂牌有所调整。
出让面积45.694亩,容积率大于1.0且不大于3.0调整为大于1.0且不大于3.5,出让起始价13709万元调整为12795万元,楼面价1500元/㎡调整为1200元/㎡。将于12月21日16:00进行拍卖。
位置示意图,以实际为准
该地块位于贵港市江一路与西北二路交汇处东南角,出让面积为64.149亩,出让起始价11996万元,楼面价为801元/㎡。将于12月21日10:00进行拍卖。
位置示意图,以实际为准
该地块位于贵港市荷城路与平安路交汇处东北角,出让面积为21.172亩,出让起始价3600万元,楼面价为1401元/㎡。将于12月23日10:00进行拍卖。
位置示意图,以实际为准
该地块位于贵港市产业园(石卡园)腾骏大道与沿江三路交汇处西南角,出让面积为39.182亩,出让起始价3135万元,楼面价为400元/㎡。将于12月23日16:00进行出让。
位置示意图,以实际为准
该地块位于贵港市金田路与郁林路交汇处西南角,出让面积为22.249亩,出让起始价6230万元,楼面价为1200元/㎡。将于12月24日10:00进行拍卖。
12月份土拍截至目前共计挂出17宗地块,这意味着12月份将有半个月都在落锤声中度过!一起期待年底的土拍收官之战!