
相关部门发文,持续整顿楼市这些违规行为!
近日,相关部门发布《关于持续整治规范房地产市场秩序的通知》(下简称《通知》)。
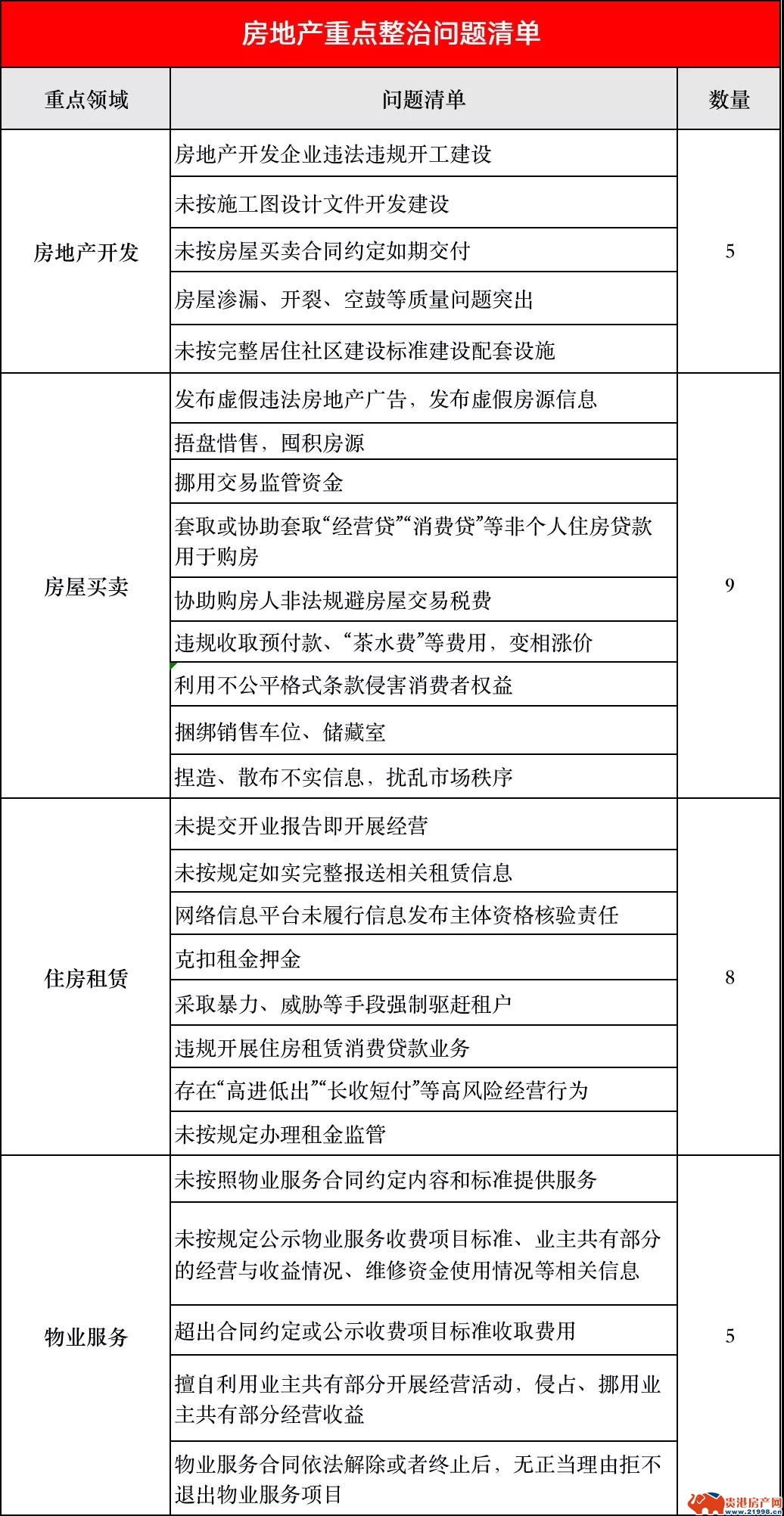
《通知》再次重申“房住不炒”,并提出,要紧紧围绕稳地价、稳房价、稳预期目标,重点整治房地产开发、房屋买卖、住房租赁、物业服务等领域人民群众反映强烈、社会关注度高的突出问题。
提出共27条重点整治的问题清单,因城施策,抽查与专项检查并行。
此次整顿力度空前!
《通知》提出,力争用3年左右时间,实现房地产市场秩序明显好转。违法违规行为得到有效遏制,监管制度不断健全,监管信息系统基本建立,部门齐抓共管工作格局逐步形成,群众信访投诉量显著下降。
要求各地市持续加大惩处力度。对区域内违法违规的房地产开发企业、中介机构、住房租赁企业、物业服务企业、金融机构、网络媒体及从业人员,依法依规采取警示约谈、停业整顿、吊销营业执照和资质资格证书等措施,并予以公开曝光;涉嫌犯罪的移交公安司法部门依法查处。对逾期不能偿还债务、大规模延期交房、负面舆情较多等存在重大经营风险的企业,实施重点监管。
强化监督评价考核。对于这次三年整治行动,有关部门将对整治工作得力、成效明显的城市,予以表扬;对房地产市场秩序问题突出,未履行监管责任及时妥善处置的城市,进行约谈问责。
《通知》的发布,对贵港楼市有什么影响?
沐沐认为,在贵港房地产物业乱收费等楼市乱象频现,随着《通知》的发布与实施,这些问题将有望得到整治。
可以看出房企又将迎来大考验。前有房地产“三道红线”,后有银行“两道红线”,如果再加上“问题整治”,那么房企的压力将会大大增加。
对于购房者来说是好事。在大市场环境下,开发商只有不断提升产品力及服务力,才能在市场竞争中脱颖而出。
继续坚持“房住不炒”的定位,现今正是国家给到你的买房“红利”好时机,对于刚需来说,只要手头充裕,在判定楼盘不会烂尾的前提下,能出手就出手。