年末地块大甩卖!12月份土拍预告再上新5宗地块!-贵港房产资讯-贵港房产网 
您当前所在位置:

手机浏览分享

年末地块大甩卖!12月份土拍预告再上新5宗地块!

2021-11-12
来源:贵港房产网
编辑:admin
我有话说
查看评论(0)
点击(12312)
楼盘名: *
    姓名:*手机:*

    又有5宗地块上新!

    近日,贵港市公共资源交易中心发布了关于贵港市2020年第四十九期国有建设用地等5宗地块的挂牌公告,一起来看看位置在哪!

    2020G-49地块

    位置示意图,以实际为准

    该地块位于同济大道与城南大道交汇处东南角,出让面积130亩,出让起始价为26053万元,楼面价为1200元/㎡。将于12月13日10:00进行拍卖。


    2020G-52地块

    位置示意图,以实际为准

    该地块位于同济大道与城南大道交汇处东南角,出让面积约72亩,出让起始价为17294万元,楼面价为1200元/㎡。将于12月13日16:00进行拍卖。


    2020G-80地块

    位置示意图,以实际为准

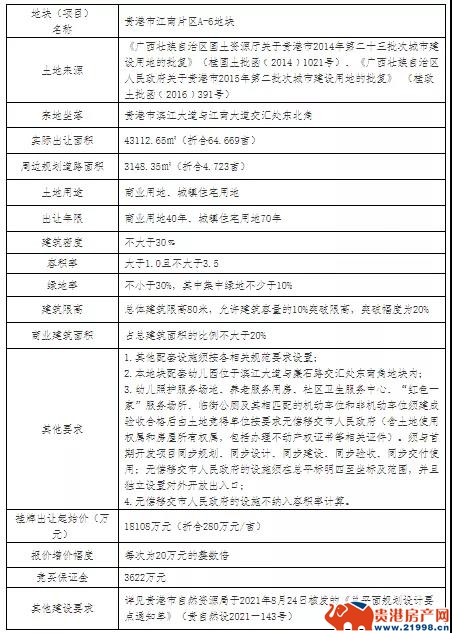
    该地块位于滨江大道与江南大道交汇处东北角,出让面积65亩,出让起始价为18108万元,楼面价为1200元/㎡。将于12月14日10:00进行拍卖。


    2020G-89地块

    位置示意图,以实际为准

    该地块位于江一路与西北二路交汇处西南角,出让面积24亩,出让起始价为4477万元,楼面价为802元/㎡。将于12月14日16:00进行拍卖。


    2021G-27地块

    位置示意图,以实际为准

    该地块位于桂林路与解放路交汇处东北角,出让面积50亩,部分数值与第一次挂牌有所调整,出让起始价14529万元调整为12525万元,楼面价1450元/㎡调整为1250元/㎡。将于12月15日10:00进行拍卖。

    截至11月11日,贵港市12月份土拍目前已经挂出11宗地块,如有地块上新,贵港房产网将持续为您报道~

    贵港房产网版权与免责声明:
    1、凡本网注明“来源:贵港房产网”的所有作品,版权均属于贵港房产网,未经本网授权不得转载、摘编或利用其它方式使用上述作品。已经本网授权使用作品的,应在授权范围内使用,并注明“来源:贵港房产网”。违反上述声明者,本网将追究其相关法律责任。
    2、凡本网注明“来源:XXX(非贵港房产网)”的作品,均转载自其它媒体,转载目的在于传递更多信息,并不代表本网赞同其观点和对其真实性负责。
    关于我们 | 广告服务 | 帮助中心 | 联系我们 | 设为首页 | 加入收藏
    Copyright 2002-2015 www.21998.cn All Rights Reserved
    业务电话:0775-4558181   业务QQ:1350366763   客服QQ:2621769793、2933725538   投诉电话:18070988188   地址:贵港市港北区金港大道(万港城对面)
    ICP证:桂ICP备11004064号-4     增值电信业务经营许可证:桂B2-20050074 桂公网安备 45080202000064号